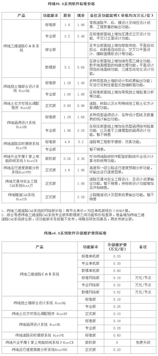
纬地v6.0系列软件标准定价及升级维护费用的通知
发布日期:2010-09-01    点击量:9628    信息来源: admin

     纬地v6.0系列软件整体升级换代政策和价格调整考虑因素:

   1、纬地软件整体上约有10年未调整价格,而这期间国内整体物价已全面上涨,软件研发成本和销售成本逐年增加。

   2、此前只有纬地核心产品纬地路线CAD系统收取过一次升级费用,其他系列产品(挡土墙CAD系统、土石方调配系统、涵洞CAD系统、外业手簿软件、道路三维漫游系统等)多年来均是全免费升级服务的;

   3、纬地系列v6.0系统软件本次升级涉及面广,除支持最新的WIN7操作系统和CAD、OFFICE等软件环境外,更为重要的是对既有功能的升级完善,同时新增许多重大创新性的功能。

   4、本次大范围升级研发用时约计1年半时间,投入了大量的研发力量、研发周期长。

   升级及收费政策:

   1、采取用户自愿升级方式,用户可自愿选择升级或者继续使用旧版本软件;

   2、用户既有纬地v5.8系列软件升级到新版v6.0系列均需收取升级维护费,升级维护费标准参见上表。由于新版本标准定价较旧版本有所提高,而升级维护费仍按照旧版本标准价格计算,因此升级维护费用不再优惠。

   3、对于正式引进和购买时间不足1年(具体时间是2009年9月1日~2010年8月31日之间引进和购买的)的纬地系列软件,本次均可免费升级使用最新v6.0系列软件。

   4、从原纬地路线v5.7软件升级至v6.0版本时,需收取原标准价格20%的升级费用。

   5、继续使用原购买版本软件时,不收取升级维护费用。但如果需要更换软件加密锁时,则需要收取换锁的成本费用200元/套。

   6、纬地v6.0系列软件均使用性能更稳定的新一代软件锁,用户升级纬地v6.0系列软件均免费更换新版软件锁(用户需退回旧版软件锁)。

   纬地v6.0系列软件标准价格及升级维护费用标准自发布之日起开始执行。 

      西安纬地软件 2010.9.1发布 (以上内容解释权在西安纬地软件)

上一篇:纬地6.0系列软件(涵洞V2.0版)主要新增及升级内容说明          下一篇:纬地道路交通CAD系统(V6.0版)主要新增及完善升级内容
中国工程勘察设计三维数字化、协同化CAD解决方案供应商